来源:张前兵发布时间:2026-04-01浏览次数:10
近日,动物科技学院杨敏、韩吉龙副教授课题组在奶业科学领域权威期刊Journal of Dairy Science在线发表题为“Bovine colostrum exosomes mediate anti-inflammatory responses in macrophages via the miR-30a-5p/Sox4 axis”(牛初乳外泌体通过miR-30a-5p/Sox4轴介导巨噬细胞抗炎反应)的原创性研究论文。
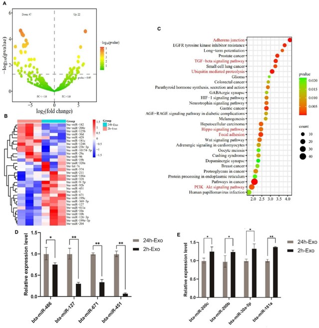
本研究成功从产后2小时和24小时的牛初乳中分离纯化外泌体,系统比较了两者的免疫调节功能。研究发现,产后2小时初乳来源的外泌体(2h-Exo)在抑制LPS诱导的巨噬细胞炎症方面表现出显著优于24小时初乳外泌体(24h-Exo)的抗炎活性。通过小RNA测序及功能分析,研究团队鉴定出69个差异表达的microRNA,并证实bta-miR-30a-5p是介导这一抗炎效应的关键分子,bta-miR-30a-5p通过直接靶向转录因子Sox4的3′非翻译区,抑制其表达,从而显著下调促炎细胞因子TNF-α、IL-6和IL-1β的表达。这一发现揭示初乳外泌体miR-30a-5p介导Sox4调控巨噬细胞炎症反应的分子机制。
本研究解析了牛初乳外泌体小分子物质特别是小RNA参与犊牛肠道健康的作用,为优化犊牛被动免疫管理提供了理论依据,为开发基于初乳外泌体的新型抗炎制剂奠定了科学基础。研究团队表示,下一步将开展体内功能验证,并探索外泌体在肠道炎症性疾病治疗中的转化应用潜力。


石河子大学动物科技学院为论文第一署名单位,动物科技学院杨敏副教授为该论文共同第一作者,韩吉龙副教授为该论文的通讯作者。本研究得到了兵团科技计划重大科技项目(项目编号:2021AA004)、石河子大学国际科技合作项目(项目编号:GJHZ202307)、国家重点研发计划(项目编号:2024YFD1300105)、国家自然科学基金(项目编号:32060745)以及动物生物育种与繁殖国家重点实验室开放课题(项目编号:2024SKLAB6-107)的资助。
原文链接:https://doi.org/10.3168/jds.2025-27670
文图:杨敏
复审:张前兵
终审:赵宗胜